|
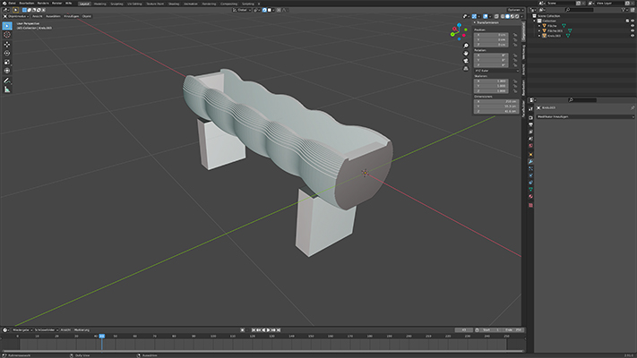
Jürg Stäuble Ein neuer Brunnen für den Wolkenhof 7.7 bis 23.7.2023 Die neue Brunnenskulptur wurde vom Künstler Jürg Stäuble entworfen und digital gefertigt. Sie setzt einen zeitgenössischen Akzent, greift aber gleichzeitig die Formensprache des alten Holzbrunnens auf, der das Bild des Wolkenhofes prägte Der Brunnen am Wolkenhof ist ein magischer Ort. Für viele Menschen, die durch den Hof kommen, ist er mit seinem kontinuierlichen Plätschern nicht mehr wegzudenken. Es scheint, als sei er schon immer dagewesen. Nach einer Dürre erwarb der Kunstmaler Heinrich von Zügel 1893 eine Quelle, um die Wasserversorgung des Wolkenhofs sicherzustellen. Die erhaltene gusseiserne Brunnensäule ist Zeugnis dieser Epoche. Die Form des Brunnentrogs mit einem auf zwei Steinsockeln aufliegenden Baumstamm, aus dem das Wasser tropft und überläuft, geht auf den Beginn der 1980er Jahre zurück. Schnell entwickelte sich damals der Brunnen zu einem öffentlichen Ort mit vielfältigen sozialen Interaktionen. Vorübergehende erfreuen sich am Anblick, Kinder spielen mit Wasser, Hunde trinken, Menschen aus der Nachbarschaft stellen bunte Giesskannen auf, um eines der vielen Rinnsale für ihren Garten aufzufangen. Und im Winter wachsen fantastische Skulpturen aus Eis. Aber mit den Jahren waren Trog und Sockelsteine so verwittert, dass der komplette Brunnen ersetzt werden musste. ![]()
![]() ![]()
![]() ![]() ![]() ![]() ![]() ![]() ![]() ![]()
Die Formensprache von Jürg Stäuble ist einer Moderne verpflichtet, die auf geometrischen Konstruktionen beruht, schlicht und humorvoll verspielt zugleich. Entsprechend greift sein Entwurf Form und Dimensionen eines Baumstammes auf, variiert sie aber mit Rundungen und Einbuchtungen, an denen das Wasser über den Brunnenrand rinnen kann. Das Projekt stellt für ihn eine Premiere dar, da zum ersten Mal ein digitales Steinbearbeitungsverfahren zum Einsatz kommt. Seine Bleistiftskizze wurde in eine 3D Datei übertragen. Die Fertigung des Troges aus Sandstein erfolgte mittels Roboter durch die Firma Schubert in Dresden. Zur Brunneneinweihung findet im zum Kunstfenster gehörenden Atelierraum eine Ausstellung statt. Neben den Entwürfen und einer Videodokumentation des Produktionsprozesses werden weitere Arbeiten von Jürg Stäuble gezeigt. Im hinteren Teil des Raumes gibt es zudem Videoaufnahmen vom Brunnen aus den letzten 24 Jahren zu sehen. ![]() ![]() ![]() ![]() ![]() ![]() ![]() ![]() ![]() ![]()
Jürg Stäuble www.juergstaeuble.ch *1948 in Wohlen, Schweiz, lebt seit 1970 in Basel und ist als freischaffender Künstler tätig. Sein künstlerischer Schwerpunkt liegt im dreidimensionalen Bereich. Während vieler Jahre war er Leiter der Bildhauerfachklasse der Schule für Gestaltung Basel und bis 2011 Professor am Institut Kunst der Hochschule für Gestaltung und Kunst Basel. Konstruktive und geometrische Spielregeln und Methoden dienen ihm zur Entwicklung von Arbeiten, welche zwischen analytischer, Rationalität und subjektiver, assoziativer Wahrnehmung oszillieren. Mit zahlreichen Kunst am Bau Projekten hat er sich einen Namen gemacht. Jürg Stäuble New Fountain for the Wolkenhof The new fountain sculpture was designed by artist Jürg Stäuble and digitally produced. It sets a contemporary accent, while referring to the formal language of the old wooden fountain, which characterized the image of Wolkenhof. The Wolkenhof fountain is a magic place. For many people passing by the yard, it is impossible to imagine it without its continuous babbling. It seems as if it has always been there. In 1893, after a severe drought, the painter Heinrich von Zügel acquired the spring to ensure the water supply for the Wolkenhof. The preserved cast-iron well column is a testimony of this era. The fountains's shape, with a tree trunk resting on two stone pedestals, from which the water drips and overflows, dates back to the beginning of the 1980s. At that period, the fountain quickly developed into a public place with diverse social interactions. Passers-by enjoy the site, children play with water, dogs drink, people from the neighborhood place colorful watering cans to catch the trickles for their garden watering. And in winter, fantastic sculptures grow out of ice. Jürg Stäuble's formal language is committed to a modernism based on geometric constructions, simple and humorously playful at the same time. His design takes up the shape and dimensions of a tree trunk but varies them with curves and indentations that allow the water to run over the edge of the trough. The project represents a premiere for him, as it is the first time a digital stone carving process has been used. His pencil sketch was transferred to a 3D file. The sandstone trough was manufactured by the Schubert company in Dresden using a robot. On the occasion of the fountain's inauguration, an exhibition will take place in the studio room belonging to the art window. In addition to the drafts and a video documentation showing the production process, further works by Jürg Stäuble are on display. In the back of the room there is also video footage of the last 24 years showing the fountain. Jürg Stäuble www.juergstaeuble.ch *1948 in Wohlen, Switzerland, has lived in Basel since 1970 and works as a freelance artist. His artistic focus is in the three-dimensional field. For many years he was head of the sculpture class at the Basel School of Design and until 2011 professor at the Institute of Art at the Basel School of Art and Design. Constructive and geometric rules and methods serve him to develop works that oscillate between analytical, rationality and subjective, associative perception. |